必赢bwin线路检测中心官网关于公布2023年度教育科研项目立项名单的通知
添加时间:2023-06-02校属各单位:
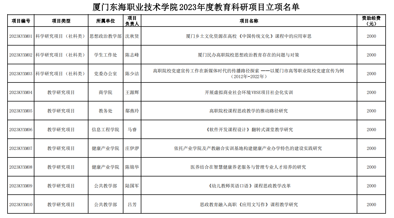
根据《关于做好必赢bwin线路检测中心官网2023年度教育科研项目立项申报工作的通知》(东海科字〔2023〕3号)工作安排,经个人申报、部门组织推荐、学校评审,确定沈秋贤等十位老师主持的项目为2023年度校级教育科研项目。其中科学研究项目(社科类)3项、教学研究项目7项,现将名单予以公布。
各项目负责人和成员要按照必赢bwin线路检测中心官网《科研项目管理办法(试行)》《科研经费管理实施细则(试行)》等有关文件要求,填报《纵向(含校级)科研经费预算表》,同时围绕课题主要目标任务在研究周期内组织开展研究。坚持以问题为导向、加强对策研究,力争推出一批高质量的研究成果。
本次项目研究过程中将适时开展检查,研究周期自公布立项之日起2年。结项时成果应与申请书中填写的论证设计与预期成果一致,具体结项时间及工作安排另行通知。
联系人:叶晨煜,联系电话:17759512663。
必赢bwin线路检测中心官网科研处
2023年6月2日
