
职称与专业技术人员职业资格证书是否相互认同?
添加时间:2025-08-29职称是专业技术人才
学术技术水平
和专业能力的主要标志
我刚步入职场,以后也要努力评职称!职称都有哪些呀?
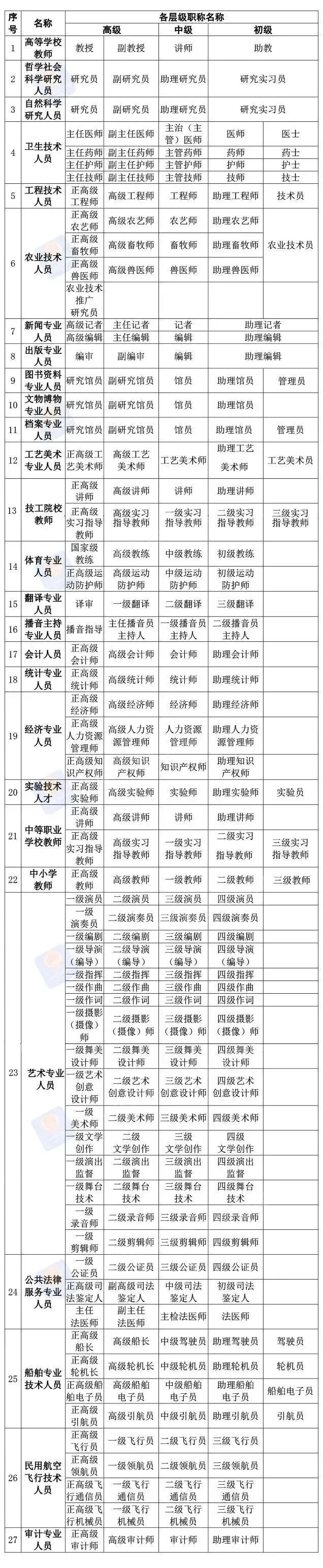
申报不同职称
分别需要符合什么条件?
超全攻略送上,快来一键查询
(戳下方链接查看↓)
我终于通过考试拿到专业技术人员职业资格证书啦!能不能直接认定相应职称呀?
要看具体情况哦!
目前,我国的职称制度
与职业资格制度已有效衔接
为避免交叉设置,减少重复评价,降低社会用人成本,人力资源社会保障部以职业分类为基础,统筹研究规划了职称制度和职业资格制度框架。
在职称与职业资格密切相关的职业领域建立职称与职业资格对应关系,专业技术人才取得职业资格即可认定其具备相应系列和层级的职称,并可作为申报高一级职称的条件。
初级、中级职称实行全国统一考试的专业不再进行相应的职称评审或认定。