必赢bwin线路检测中心官网
首页
学院新闻
通知公告
学院新闻
政策文件
产教融合
产业学院
校企合作
重点项目
学历提升
衔接本科
成人专科
成人本科
3+2升本
培训鉴定
职业培训
技能鉴定
等级考试
社会服务
乡村振兴
研学拓展
企业内训
外事服务
出国留学
国际学院
丝路学院
港澳台
查询系统
学校官网
继续教育学院
院部首页
学院新闻
通知公告
学院新闻
政策文件
产教融合
产业学院
校企合作
重点项目
学历提升
衔接本科
成人专科
成人本科
3+2升本
培训鉴定
职业培训
技能鉴定
等级考试
社会服务
乡村振兴
研学拓展
企业内训
外事服务
出国留学
国际学院
丝路学院
港澳台
查询系统
学校官网
X
首页
>>
学院新闻
>>
通知公告
学院新闻
通知公告
学院新闻
政策文件
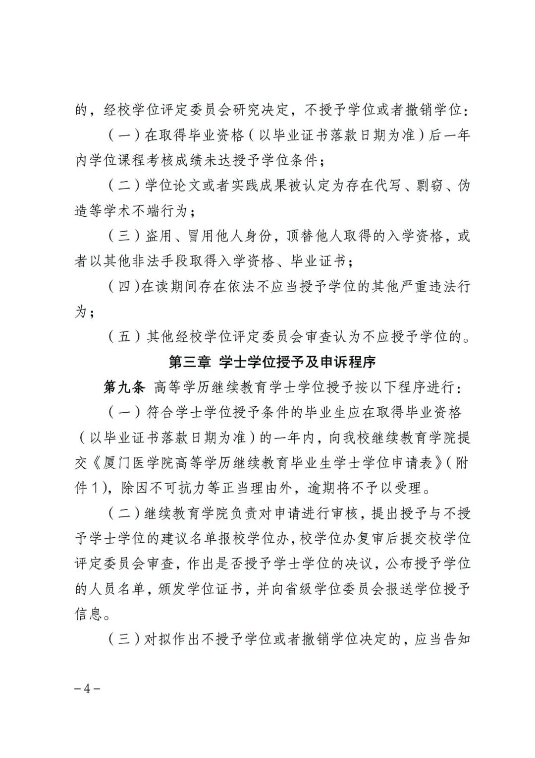
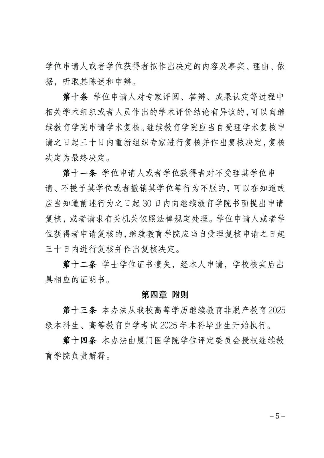
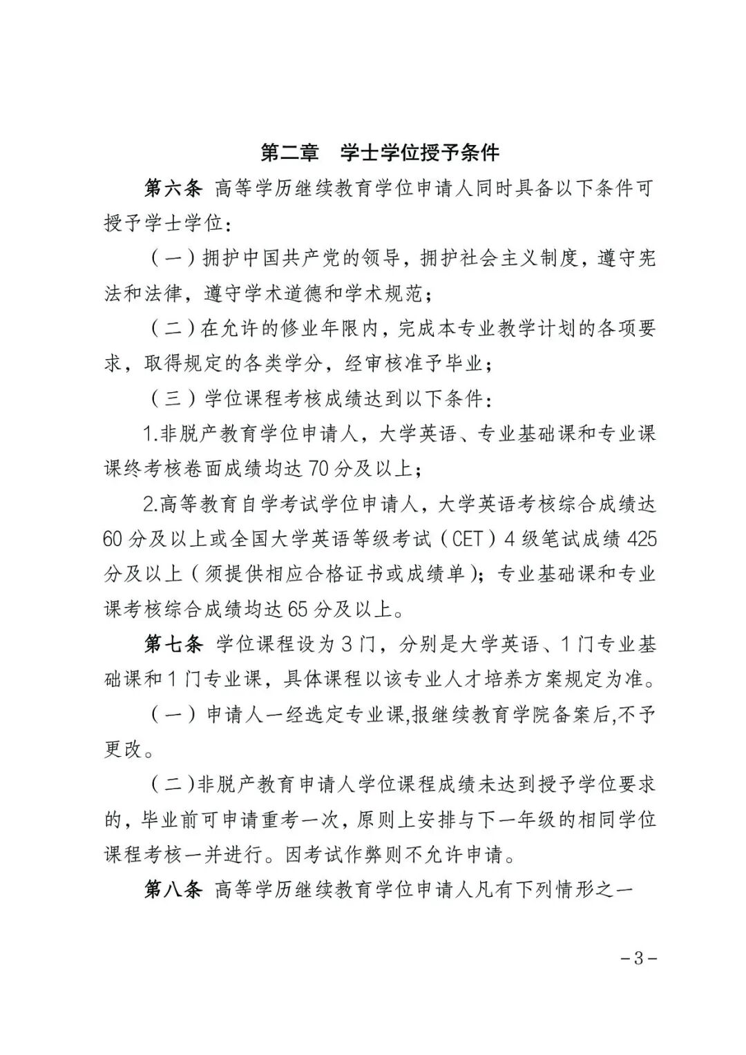
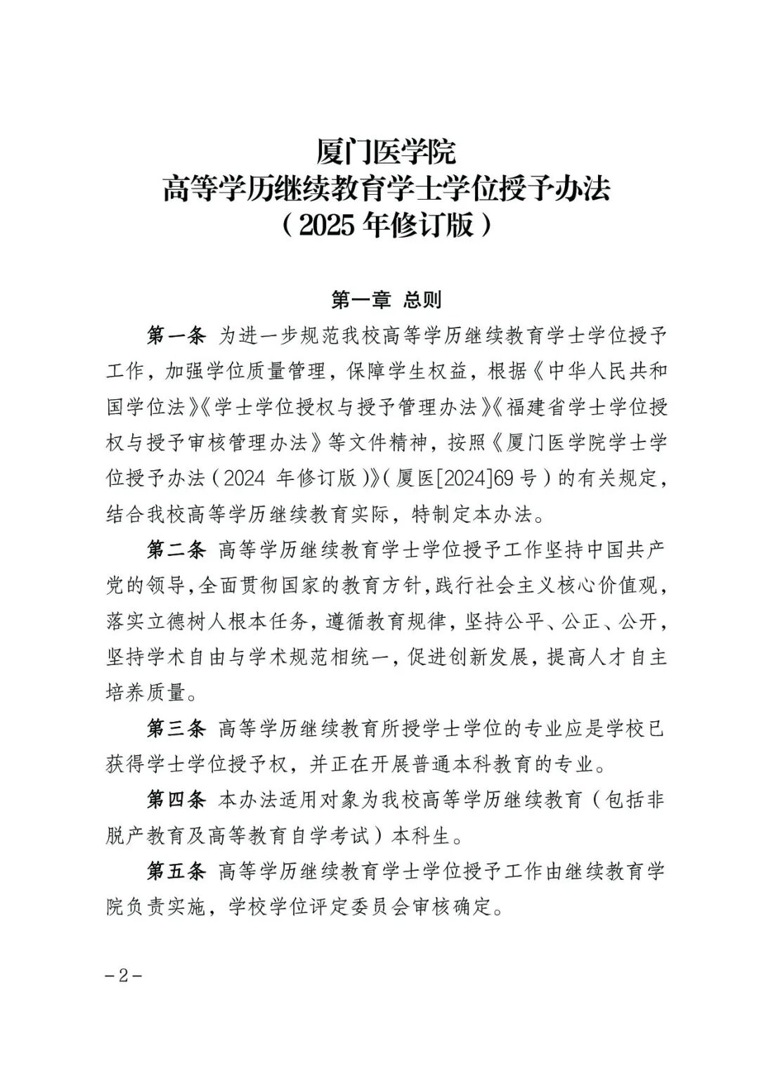
厦医继〔2025〕1号 关于印发《厦门医学院高等学历继续教育学士学位授予办法( 2025年修订版)》的通知
添加时间:2025-08-28
来源:厦门医学院厦医继〔2025〕1 号文件
上一条:
福建省2025年上半年专本衔接考生须知
下一条:
成绩查询|2024年福建省成人高考成绩查询,附历年录取分数线!
必赢官网
专业介绍
首页
招生简章
学校官网